<tt id="mmm0m"></tt>
  • <tt id="mmm0m"><table id="mmm0m"></table></tt>
  • <tt id="mmm0m"><table id="mmm0m"></table></tt>
  • <tt id="mmm0m"><table id="mmm0m"></table></tt>
  • <li id="mmm0m"><table id="mmm0m"></table></li>
  • <tt id="mmm0m"><table id="mmm0m"></table></tt>
  • <li id="mmm0m"><tt id="mmm0m"></tt></li>
    <li id="mmm0m"><tt id="mmm0m"></tt></li>
  • 悅刻電子煙貨源網,悅刻一手貨源批發網站,提供微商正品relx貨源

    中國煙草局 電子煙(中國煙草局電子煙專利)

    小編

    中國煙草局 電子煙標準制定工作組組長劉忠范表示,目前國家對電子煙的監管力度不斷加大,但仍有部分企業違規生產銷售電子煙,嚴重危害公眾健康。為此,家煙草專賣局決定自即日起至12月31日在全國范圍內開展為期3個月的打擊整治利用電子煙侵害未成年人違法犯罪行為專項行動。同時,將聯合教育部門、公安機關等部門,加強對學校周邊的監管力度,依法查處未成年人銷售電子煙的違法行為。

    一、在國內,目前電子煙行業有沒有市場?

    優質答案1:

    近年來,電子煙在人群中尤其是青少年中十分盛行,大眾認知對電子煙的認知主要為“幫助戒煙”、“時尚符號”。此外,電子煙大多為調味電子煙,其中水果、薄荷醇或薄荷、糖果味最常見,因此深受青少年喜愛。

    然而,2021年5月26日,國家衛生健康委在北京發布《中國吸煙危害健康報告2020》。與2012年原衛生部發布的舊版報告相比,《報告2020》新增加了電子煙的健康危害章節,指出“有充分證據表明電子煙是不安全的”。本文在官方首次明確電子煙不安全的背景下,進一步分析了中國電子煙行業發展現狀和發展前景。

    電子煙行業主要上市公司:思摩爾國際(06969.HK)、麥克韋爾(834742)、思格雷(871212)

    本文核心數據:中國電子煙行業市場規模

    官方發布《中國吸煙危害健康報告2020》 首次明確電子煙不安全

    近年來,電子煙在人群中尤其是青少年中十分盛行,大眾認知對電子煙的認知主要為“幫助戒煙”、“時尚符號”。此外,電子煙大多為調味電子煙,其中水果、薄荷醇或薄荷、糖果味最常見,因此深受青少年喜愛。

    2021年5月26日,國家衛生健康委在北京發布《中國吸煙危害健康報告2020》。與2012年原衛生部發布的舊版報告相比,《報告2020》新增加了電子煙的健康危害章節,指出“有充分證據表明電子煙是不安全的”。

    其實,早在2019年7月,世衛組織就在發布的《2019年全球煙草流行報告》指出,電子煙不僅有尼古丁,還有其他一些有害物質,對健康的長期影響尚不明確,沒有充足證據表明電子煙有助于戒煙。大眾認知范圍內的“戒煙神器”,是否真的能達到戒煙效果?

    電子煙行業發展現狀:高速增長市場規模背后的邏輯

    1、電子煙和傳統煙的區別

    電子煙主要由煙桿、霧化器、吸嘴、充電器、煙彈組成,通過使用大容量電池供電產生電流,將霧化器中的煙油霧化,模擬吸煙時產生的煙霧,將來源于煙草的尼古丁液體等變成蒸汽,讓用戶吸食。它甚至可以根據個人喜好,向煙管內添加巧克力、薄荷等各種味道的香料。

    從下面的對比我們可以看到,電子煙可多次使用,釋放物控制在傳統香煙的8%以下,對環境的影響較傳統香煙大大減少;電子煙還可以提供無尼古丁含量的產品。

    從價格和稅率來看,電子煙的價格不比傳統香煙便宜,不過一支電子煙可以抽比較久,重復使用性較高。目前我國電子煙和傳統香煙的征稅方式不同,電子煙暫未征收消費稅,因此也就大大降低了電子煙的稅率,使得電子煙企業以較低的成本享受煙草的牟利。

    因此,不少消息顯示,電子煙是暴利產品。而傳統香煙的綜合稅率則非常高,國家煙草專賣局煙草經濟研究所《2018年中國控煙履約進展報告》顯示,目前我國卷煙綜合稅率為66.6%。也就是說,一條市場售價為150元的卷煙,其中有100元是在繳稅。

    假設電子煙按照甲類卷煙的稅率計算,則需要多繳納約占新零售價總額30.19%的消費稅,即一盒零售價為99元的煙彈大概需要多繳納約29.88元的稅。

    2、電子煙市場規模及驅動因素

    《中國吸煙危害健康報告2020》中提到,我國吸煙人群逾3億,另有約7.4億不吸煙人群遭受二手煙的危害;每年因吸煙相關疾病所致死亡人數超過100萬,如對吸煙流行狀況不加以控制,至2050年每年死亡人數將突破300萬,成為人民群眾生命健康與社會經濟發展不堪承受之重。

    我國吸煙人群數量之龐大,人民群眾吸煙所受危害之深,給電子煙行業帶來了巨大的潛在市場。因為電子煙是煙卷的替代品,所以電子煙的用戶就是這部分煙草用戶,電子煙的市場足夠大。

    其次,由于大多數電子煙打著“幫助戒煙”、“輕松解癮”的旗號宣傳,因此,許多想要戒煙但又無法忍受直接戒煙的人群會選擇電子煙。

    最后,“時尚炫酷”的電子煙總是帶著各種各樣的“頭銜”吸引不少年輕人。對于小學生而言,電子煙的新奇體驗無疑讓他們能夠得到“炫耀”的資本,逐漸讓自己變得“與眾不同”。

    2013-2018年,我國電子煙市場規模不斷增長,且增速始終保持在20%以上。隨著產品技術的不斷進步以及電子煙受眾人群范圍的拓寬,電子煙產品也層出不窮,使我國電子煙行業市場規模始終保持高速增長。

    2018年,我國電子煙市場規模約為49.81億元,較上年同比增長24.12%。其中封閉式蒸汽類電子煙市場規模約為19.43億元,占全部市場規模的39.02%;開放式蒸汽類電子煙市場規模約為30.38億元,占全部市場規模的60.98%。前瞻估計,2019年我國電子煙市場規模約為90億元,2020年我國電子煙市場規模約為130億元,

    從全球電子煙市場分布看,我國的電子煙發展滯后,美國占43%、英國占13%,馬來西亞占21%,中國只占5%,占比小,也就代表著增長空間大,這是資本進入這個市場的重要原因。

    3、電子煙市場競爭格局

    國內的電子煙市場呈現完全競爭狀態,不僅企業數量非常多,而且價格競爭非常激烈,早期進入者實力優勢比較明顯,在行業的知名度和發展前期都比較好,能夠獲得更多的優質訂單。而后期進入者,包括眾多的中小企業和貿易商,由于規模實力都比較低,目前難以與優勢企業進行抗衡。

    總體來說,目前已經形成了由惠州吉瑞、深圳捷仕博、深圳斯莫克、深圳合元科技等早期進入者組成的第一梯隊,以眾多中型企業和大型貿易商為主的第二梯隊,以眾多小型企業和貿易商為主的第三梯隊的企業競爭格局。

    行業監管標準有待進一步明確 規范電子煙行業發展

    1、新的行業標準亟待發布

    盡管國家衛生健康委發布的《中國吸煙危害健康報告2020》對電子煙行業來說是首次沉重打擊,但是電子煙行業委員會秘書長敖偉諾則認為,《中國吸煙危害健康報告2020》只對二級市場股價有短暫影響,不影響電子煙產業未來的發展。電子煙產業會越來越規范健康發展,很快就會頒布實施新的標準。

    截止2021年6月1日,在工標網上查詢“電子煙”相關的行業標準,僅有一條,為深圳市市場監督管理局頒布的“電子煙霧化液產品通用技術要求”標準,目前國家暫未頒布相關的行業標準。2019年,國家標準計劃《電子煙》、《電子煙液 煙堿、丙二醇和丙三醇的測定氣相色譜法》已由TC144(全國煙草標準化技術委員會)歸口上報及執行,主管部門為國家煙草專賣局,目前暫未發布實施??傮w來看,我國行業監管標準有待進一步明確,以進一步規范電子煙行業發展。

    2、電子煙或將劃入煙草范圍

    從行業管控政策來看,在我國,由于電子煙不含煙草制品,沒有觸及中國煙草稅收政策,導致目前中國市場上電子煙產品魚龍混雜,國家煙草專賣局、安監局和藥監局在將其作為煙草或藥品監管上并未達成一致意見,這使得長期以來中國電子煙監管基本處于空白狀態。

    2018年8月,國家市場監管理總局和國家煙草專賣局出臺《關于禁止向未成年人出售電子煙的通告》,要求國內市場主體不得向未成年人銷售電子煙。這是國家層面上首次公開對電子煙市場出臺有關監管政策。目前我國香港地區、杭州市、深圳市針對電子煙出臺控煙條例,北京市、上海市也擬將電子煙納入控煙范圍。政策動向說明,中國開始打造健康、規范的電子煙環境。

    2021年3月22日,工信部公布《關于修改〈中華人民共和國煙草專賣法實施條例〉的決定(征求意見稿)》,在附則中增加一條,作為第六十五條:“電子煙等新型煙草制品參照本條例中關于卷煙的有關規定執行?!比粼撜髑笠庖姼逋ㄟ^,意味著電子煙將劃入煙草范圍,電子煙稅率將大幅提升,電子煙企業以較低的成本享受煙草的牟利的時代將過去。因此,受此消息影響,電子煙龍頭企業思摩爾國際(06969.HK)尾盤跳水,股價一度跌逾19.61%。

    3、全球范圍內 電子煙嚴監管是大勢所趨

    除了我國從去年開始對電子煙市場嚴肅整頓之外,各國對電子煙均實施了相關的管控政策。2018年起,葡萄牙禁止在封閉空間使用電子霧化設備;2019年9月,美國多個州開始禁止銷售各種形式的非煙草口味電子煙,美國食藥監局也要求電子煙上市前需提交上市申請,否則將禁止銷售;2020年7月,美國參議院又通過了一項法案,將禁止電商平臺向未成年人銷售電子煙。

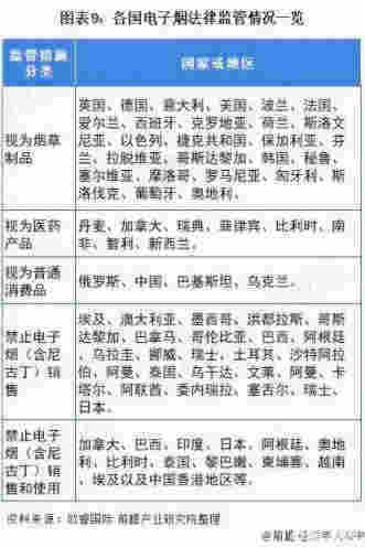
    從全球對電子煙的監管來看,按照各國對電子煙的屬性定位及是否禁止銷售和使用的差異,可將電子煙的監管方式分為以下五類:視為煙草制品進行監管、視為醫藥產品進行監管、視為普通消費品進行監管、禁止銷售、禁止銷售和使用。目前將電子煙視作消費品進行管制的國家或地區所占人口比例最大,這主要是因為中國這個人口大國的存在。

    此外,各國對電子煙的管制措施主要集中在生產管制、銷售管制、使用管制、包裝標示以及廣告贊助管制和稅收管制五個方面。以電子煙最大的市場美國為例,2016年,美國FDA將電子煙納入監管,要求在美國上市的電子煙生產商必須提交煙草上市前申請(PMTA),申請材料包括相應產品的成分清單、一份對公眾健康影響的代表性研究成果等。

    目前,全球近40個國家和地區已禁止銷售電子煙,包括加拿大、巴西、印度、日本、阿根廷、奧地利、比利時、泰國、黎巴嫩、柬埔寨、越南、埃及以及中國香港地區等。部分歐盟國家禁止網上銷售電子煙,以防止青少年使用電子煙。

    4、電子煙發展前景和趨勢

    此次《中國吸煙危害健康報告2020》的出臺,是官方首次予以電子煙行業的打擊,我們在電子煙熱潮中需反思和正視電子煙的危害。此外,國家將進一步對電子煙行業進行嚴格監管,明確行業監管標準,從而引導行業規范發展。

    任何行業的標準和政策,對行業內部而言是約束對于市場競爭而言也是門檻。未來,隨著國家標準計劃的出臺,行業競爭門檻將進一步提高。

    總體來看,國內電子煙市場仍需等待東風:

    1)監管政策明晰:2018年我國新型煙草相關政策出臺不斷,后續仍要看政府對各類新型煙草產品的相應分類監管思路;

    2)產品專利儲備:當前我國在電子煙方面的專利積累已較為成熟,目前中國已是全球最大的電子煙生產國,但在加熱不燃燒方面仍需突破IQOS等的專利封鎖,目前國內市場尚未開放,但廣闊空間可期。

    未來電子煙市場將長期存在,但隨著政策監管不斷加強,對電子煙產品也提出更高要求,企業需要不斷加強產合規可靠產品的研發,才能在政策的監管下獲得生存發展。

    —— 更多行業資料敬請關注前瞻產業研究院發布的《中國新型煙草制品行業市場需求預測與投資戰略規劃分析報告》

    優質答案2:

    短期來講,還需要去開拓市場,堅持做下去后面發展空間應該是很不錯的

    二、應該為中國電子煙專利多而臉紅嗎?

    優質答案1:

    不太懂這個記者為什么這樣寫。媒體人屁股歪起來破壞力驚人。

    中國生產了全世界90%的電子煙,電子煙專利85%都在中國企業手里,2020年出口500億人民幣。能賺錢,為什么不做?為什么要臉紅?這是我們好不容易,所有從業者努力才做到的行業優勢地位。應該驕傲自豪才對。

    三、有了解電子煙的嗎?電子煙品牌有哪些?

    優質答案1:

    1月22日,電子煙企業霧芯科技在美國紐交所成功上市,市值一度高達3000億元人民幣,其創始人汪瑩身價超過1600億元,打敗李書福、王健林、劉強東等企業家,成為富豪榜新晉富豪。電子煙的創富效應再次引起人們的關注,此前在港股上市的電子煙企業思摩爾國際市值一度達到5000億港元。在很多人眼中,我國煙草一直屬于國家專賣,私人企業為何也能做煙草生意?電子煙是不是煙草,危害性如何,又該如何監管呢?

    中國煙草發展現狀

    中國實行煙草專賣制度。早在1991年就正式頒布了《煙草專賣法》,2005年,國務院辦公廳下發文件,明確了“統一領導、垂直管理、專賣專營”的管理體制;隨后,國務院于2008年下發“三定”方案,對煙草專賣局的工作職責作了進一步明確?!稛煵輰Yu法》也于2009年、2013年和2015年經歷了三次修正。煙草專賣制度得到不斷完善和深化。

    從煙草的種植、收購,到加工、生產、經營方面,《煙草專賣法》都有比較明確且詳細的規定。根據《煙草專賣法》規定,煙葉由煙草專賣局或者其委托單位按照國家規定的收購標準統一收購,其他單位和個人不得收購。為了更好地控制煙葉質量和產量,煙草專賣局會組織供應優良煙草品種,并提前與煙葉種植者簽訂煙葉收購合同,到期后按照合同約定的煙葉種植面積和煙葉收購價格進行收購。收購后將其調撥給省級中煙工業公司進行生產,一般供應給同地區的中煙公司,省、自治區、直轄市之間的煙葉調撥計劃需由國務院計劃部門下達。生產銷售方面,國家對煙草專賣品的生產、銷售、進出口依法實行專賣管理,并實行煙草專賣許可證制度。國務院煙草專賣行政主管部門負責主管全國煙草專賣工作,有計劃地組織煙草專賣品的生產和經營,提高煙草制品質量,維護消費者利益,保證國家財政收入。

    (圖/視覺中國)

    《煙草專賣法》還規定,開辦煙草制品生產企業,必須經國務院煙草專賣行政主管部門批準,取得煙草專賣生產企業許可證,并經工商行政管理部門核準登記。國務院計劃部門對卷煙產量有較強控制能力,由其下達卷煙、雪茄煙年度總產量計劃,再由全國煙草總公司經由省級煙草公司,對煙草制品生產企業下達分等級、分種類的卷煙產量指標。

    在控煙方面,中國也在積極行動。自從2006年《煙草控制框架公約》在我國生效后,控煙力度不斷加強,根據2018年中國成人煙草調查結果,15歲以上人群吸煙率明顯下降,從2010年的28.1%下降至26.6%。

    近年來我國開始大力推行公共場所禁煙條例,各個城市相繼制定或修改地方性控煙法規,加大管控力度。其中,以未成年人或者孕婦為主要服務對象的教育、教學、醫療等場所的室外區域;體育場館、演出場所的露天觀眾坐席和露天比賽、健身、演出區域;社會開放的文物保護單位室外區域這幾類公共場所,絕大部分城市都禁止吸煙。但對于工作場所、餐飲場所的禁煙要求,各個城市存在差異,部分城市仍在過渡期。如廣州、哈爾濱在餐飲場所設置吸煙區;廣州在工作場所設置吸煙區;青島、南寧、哈爾濱在工作場所不做禁煙要求等。此外,不同城市對于個人罰款標準設置在50—200元不等。整體來看,北京是最早實施符合《世界衛生組織煙草控制框架公約》要求公共場所禁煙條例的城市,上海和杭州等城市也相繼實施,隨著控煙履約工作不斷推進,還會有更多的城市實現公共場所全面禁煙。

    在中國強有力的控煙政策下,煙民的規模和消費量都有所下降,但是與此同時,電子煙等新型煙草產品的使用量卻在上升。2018年中國成人煙草調查結果顯示,15歲以上人群電子煙使用人群從2015年的0.5%上升至2018年的0.9%,其中15—24歲年齡組人群的電子煙使用率達到1.5%,根據中國疾病預防控制中心數據,截至2019年11月,中國15歲及以上人群使用電子煙的人數約為1000萬。根據《“健康中國2030”規劃綱要》,目標到2030年,15歲以上人群吸煙率降低到20%,目前還處于26.6%左右的較高水平。

    電子煙在國內的興起

    電子煙的發展開端于美國。1963年,美國人HerbertA.Gilbert取得了一款“無煙、非煙草香煙”的設計專利,電子煙的概念就此問世。2003年,中國藥劑師韓力發明了第一款電子煙,即如煙。2005年—2017年,受國內外禁煙政策的影響,國內電子煙逐漸轉為以出口海外為主。近幾年,隨著大量資本涌入電子煙行業,國內電子煙市場被點燃,并迅速進入公眾視野。

    電子煙在國內的興起有多方面的原因。首先是消費者的健康意識不斷增強。隨著國家控煙政策的推進,以及傳統煙草對于人體危害程度教育加深,有越來越多的煙民健康意識在不斷加強,不少煙民為了戒煙也在不斷尋找更為健康的替代方式。這為電子煙的興起提供了市場需求基礎。

    根據中國產業信息網的一項調查顯示,有51%的消費者認為電子煙要比普通香煙更加健康,同時有49%的消費者認為電子煙能夠幫助戒煙,由此可見消費者出于健康需求在普通香煙與電子煙中將更傾向于選擇電子煙產品。此外,根據一些科學研究顯示的結果來看,雖然電子煙并非完全無害,但其一氧化碳、焦油、甲醛、乙醛等傳統卷煙有害物質的含量大大降低,有些指標甚至不足傳統卷煙的10%。在科學數據的支撐下,電子煙在消費者間迅速流行開來。

    電子煙興起的另一個原因是控煙政策持續推進,不斷壓縮傳統卷煙市場。世界衛生組織于2003年通過了《世界衛生組織煙草控制框架公約》以呼吁各國盡可能展開合作,控制煙草的廣泛流行。據世界衛生組織官網最新數據顯示,截至目前已有181個國家成為該公約的締約方;在國家層面,各國針對煙草出臺相關政策法規,持續加強監管力度。

    據中國產業信息網統計數據顯示,2017年全球79個主要煙草消費國家中,62個國家的卷煙消費量均呈下降趨勢。由此,傳統卷煙市場在全球控煙的大背景下不斷壓縮,這為電子煙行業發展提供了空間。

    最后,技術創新強化了產品功能,新型煙草產品受到年輕消費者的喜愛。電子煙具備的不同口味,可以提供個性化煙彈以及各種煙霧效果等,均成為年輕消費者購買新型煙草產品的驅動因素。

    以上這些因素促使電子煙在國內興起。隨著電子煙日益火爆,資本開始涌入,相關企業在短時間內大量涌現。煙草相關企業的注冊量從2014年之后增長快速。據工商信息數據,截至2020年6月,我國與煙草行業相關的在業、存續企業有162萬家,其中電子煙企業已達14.4萬家。數據顯示,自2014年之后電子煙企業新增數量呈加速增長趨勢,2015年新增1.1萬家,2017年新增1.8萬家,2018年新增2.3萬家,2019年新增3萬家。

    關于電子煙的監管

    隨著電子煙行業的市場規模逐漸擴張,行業發展對于行業標準制定的需求迫在眉睫。

    目前世界各國對電子煙行業的態度及政策方向各有不同,主要包含以下三種監管思路:一種是將電子煙作為消費品監管;一種是將其作為煙草類監管;第三種則是將其作為醫藥類監管。

    2017年5月,中國國家煙草專賣局下發文件將HNB(加熱不燃燒型香煙)納入監管范圍,禁止HNB產品在國內進行銷售。2018年8月,霧化型電子煙也被納入監管,煙草專賣局發文,明令禁止向未成年人出售電子霧化煙,2019年10月又發布通告禁止電子煙線上銷售及線上宣傳,并于2020年7月再次開展了為期兩個月的電子煙專項整頓,對電子霧化煙不斷加強行業規范??責熣叻矫?,目前杭州、深圳、南寧、武漢等城市已經明確將電子煙列入公共場所禁止吸煙條例管控范圍。

    根據全國標準化管理委員會官方網站,目前電子煙強制性國家標準項目仍處于審查狀態,國家煙草專賣局為組織起草部門。

    在電子煙監管方面,國外做法不盡相同。日本是HNB最大消費國,但禁止電子霧化煙在國內銷售。監管方面,日本HNB產品受《煙草商業法》管控,在日本銷售須獲得日本財政部牌照;電子霧化煙的煙桿被作為醫療器械受《醫療器械法》管控,煙彈則作為藥品受《藥事法》管控,目前還沒有電子霧化煙獲得批準。

    韓國政府對于新型煙草的管理嚴格。2008年,將含尼古丁的電子煙歸類為煙草,并于2011年開始追加電子煙課稅,韓國因此成為第一個對電子煙征收煙草消費稅的國家。此后,韓國政府又于2017年對加熱型電子煙進行了提稅,將稅率從52%提升到了90%。除了通過稅收手段來控制電子煙之外,2015年底,韓國政府修改衛生法,命令煙草商在煙盒正反面印刷警示語和圖片,且警示圖片的面積必須超過煙盒面積的三分之一。2020年,又將警示圖片占煙盒面積的比例上調到55%,希望通過這一方法來降低消費者的購買欲望。

    優質答案2:

    目前主流的電子煙分為煙油霧化電子煙和加熱不燃燒電子煙。

    煙油霧化電子煙的話熱門品牌是悅刻、柚子、FLOW福祿,moti,小野等。

    加熱不燃燒的話熱門品牌是IQOS,但是國內不能合法買到,國產品牌的話主要是喜科CIGOO、寶石BAOS等

    <tt id="mmm0m"></tt>
  • <tt id="mmm0m"><table id="mmm0m"></table></tt>
  • <tt id="mmm0m"><table id="mmm0m"></table></tt>
  • <tt id="mmm0m"><table id="mmm0m"></table></tt>
  • <li id="mmm0m"><table id="mmm0m"></table></li>
  • <tt id="mmm0m"><table id="mmm0m"></table></tt>
  • <li id="mmm0m"><tt id="mmm0m"></tt></li>
    <li id="mmm0m"><tt id="mmm0m"></tt></li>
  • 与亲女乱系列小说h 当涂县| 贡山| 营口市| 华坪县| 玛曲县| 巴彦淖尔市| 南漳县| 乌鲁木齐市| 婺源县| 杭州市| 宣化县| 民权县| 海原县| 平乡县| 东阿县| 苗栗市| 武胜县| 青河县| 和平区| 彭阳县| 丽江市| 方正县| 延安市| 崇左市| 天门市| 都兰县| 湘乡市| 西和县| 湛江市| 浙江省| 肇东市| 安远县| 崇仁县| 苏尼特左旗| 曲沃县| 法库县| 漠河县| 湖口县| 五莲县| 玉门市| 高淳县| http://444 http://444 http://444