<tt id="mmm0m"></tt>
  • <tt id="mmm0m"><table id="mmm0m"></table></tt>
  • <tt id="mmm0m"><table id="mmm0m"></table></tt>
  • <tt id="mmm0m"><table id="mmm0m"></table></tt>
  • <li id="mmm0m"><table id="mmm0m"></table></li>
  • <tt id="mmm0m"><table id="mmm0m"></table></tt>
  • <li id="mmm0m"><tt id="mmm0m"></tt></li>
    <li id="mmm0m"><tt id="mmm0m"></tt></li>
  • 悅刻電子煙貨源網,悅刻一手貨源批發網站,提供微商正品relx貨源

    官方首次明確電子煙不安全 十張圖了解2021年中國電子煙行業市場現狀與發展前景

    文章來源:前瞻經濟學人

    近年來,電子煙在人群中尤其是青少年中十分盛行,大眾認知對電子煙的認知主要為“幫助戒煙”、“時尚符號”。此外,電子煙大多為調味電子煙,其中水果、薄荷醇或薄荷、糖果味最常見,因此深受青少年喜愛。

    然而,2021年5月26日,國家衛生健康委在北京發布《中國吸煙危害健康報告2020》。與2012年原衛生部發布的舊版報告相比,《報告2020》新增加了電子煙的健康危害章節,指出“有充分證據表明電子煙是不安全的”。本文在官方首次明確電子煙不安全的背景下,進一步分析了中國電子煙行業發展現狀和發展前景。

    電子煙行業主要上市公司:思摩爾國際(06969.HK)、麥克韋爾(834742)、思格雷(871212)。P.S.蒸汽動態編輯添注:麥克韋爾已終止新三板上市,并在香港上市,名稱為思摩爾;而思格雷已經于2021年5月13日終止新三板掛牌;電子煙上市公司還有霧芯科技(電子煙品牌RELX悅刻運營主體)。

    本文核心數據:中國電子煙行業市場規模

    官方發布《中國吸煙危害健康報告2020》 首次明確電子煙不安全

    近年來,電子煙在人群中尤其是青少年中十分盛行,大眾認知對電子煙的認知主要為“幫助戒煙”、“時尚符號”。此外,電子煙大多為調味電子煙,其中水果、薄荷醇或薄荷、糖果味最常見,因此深受青少年喜愛。

    2021年5月26日,國家衛生健康委在北京發布《中國吸煙危害健康報告2020》。與2012年原衛生部發布的舊版報告相比,《報告2020》新增加了電子煙的健康危害章節,指出“有充分證據表明電子煙是不安全的”。

    官方首次明確電子煙不安全 十張圖了解2021年中國電子煙行業市場現狀與發展前景

    其實,早在2019年7月,世衛組織就在發布的《2019年全球煙草流行報告》指出,電子煙不僅有尼古丁,還有其他一些有害物質,對健康的長期影響尚不明確,沒有充足證據表明電子煙有助于戒煙。大眾認知范圍內的“戒煙神器”,是否真的能達到戒煙效果?

    電子煙行業發展現狀:高速增長市場規模背后的邏輯

    1、電子煙和傳統煙的區別

    電子煙主要由煙桿、霧化器、吸嘴、充電器、煙彈組成,通過使用大容量電池供電產生電流,將霧化器中的煙油霧化,模擬吸煙時產生的煙霧,將來源于煙草的尼古丁液體等變成蒸汽,讓用戶吸食。它甚至可以根據個人喜好,向煙管內添加巧克力、薄荷等各種味道的香料。

    從下面的對比我們可以看到,電子煙可多次使用,釋放物控制在傳統香煙的8%以下,對環境的影響較傳統香煙大大減少;電子煙還可以提供無尼古丁含量的產品。

    官方首次明確電子煙不安全 十張圖了解2021年中國電子煙行業市場現狀與發展前景

    從價格和稅率來看,電子煙的價格不比傳統香煙便宜,不過一支電子煙可以抽比較久,重復使用性較高。目前我國電子煙和傳統香煙的征稅方式不同,電子煙暫未征收消費稅,因此也就大大降低了電子煙的稅率,使得電子煙企業以較低的成本享受煙草的牟利。

    因此,不少消息顯示,電子煙是暴利產品。而傳統香煙的綜合稅率則非常高,國家煙草專賣局煙草經濟研究所《2018年中國控煙履約進展報告》顯示,目前我國卷煙綜合稅率為66.6%。也就是說,一條市場售價為150元的卷煙,其中有100元是在繳稅。

    假設電子煙按照甲類卷煙的稅率計算,則需要多繳納約占新零售價總額30.19%的消費稅,即一盒零售價為99元的煙彈大概需要多繳納約29.88元的稅。

    官方首次明確電子煙不安全 十張圖了解2021年中國電子煙行業市場現狀與發展前景

    2、電子煙市場規模及驅動因素

    《中國吸煙危害健康報告2020》中提到,我國吸煙人群逾3億,另有約7.4億不吸煙人群遭受二手煙的危害;每年因吸煙相關疾病所致死亡人數超過100萬,如對吸煙流行狀況不加以控制,至2050年每年死亡人數將突破300萬,成為人民群眾生命健康與社會經濟發展不堪承受之重。

    我國吸煙人群數量之龐大,人民群眾吸煙所受危害之深,給電子煙行業帶來了巨大的潛在市場。因為電子煙是煙卷的替代品,所以電子煙的用戶就是這部分煙草用戶,電子煙的市場足夠大。

    其次,由于大多數電子煙打著“幫助戒煙”、“輕松解癮”的旗號宣傳,因此,許多想要戒煙但又無法忍受直接戒煙的人群會選擇電子煙。

    #p#分頁標題#e#

    最后,“時尚炫酷”的電子煙總是帶著各種各樣的“頭銜”吸引不少年輕人。對于小學生而言,電子煙的新奇體驗無疑讓他們能夠得到“炫耀”的資本,逐漸讓自己變得“與眾不同”。

    2013-2018年,我國電子煙市場規模不斷增長,且增速始終保持在20%以上。隨著產品技術的不斷進步以及電子煙受眾人群范圍的拓寬,電子煙產品也層出不窮,使我國電子煙行業市場規模始終保持高速增長。

    2018年,我國電子煙市場規模約為49.81億元,較上年同比增長24.12%。其中封閉式蒸汽類電子煙市場規模約為19.43億元,占全部市場規模的39.02%;開放式蒸汽類電子煙市場規模約為30.38億元,占全部市場規模的60.98%。前瞻估計,2019年我國電子煙市場規模約為90億元,2020年我國電子煙市場規模約為130億元,

    從全球電子煙市場分布看,我國的電子煙發展滯后,美國占43%、英國占13%,馬來西亞占21%,中國只占5%,占比小,也就代表著增長空間大,這是資本進入這個市場的重要原因。

    官方首次明確電子煙不安全 十張圖了解2021年中國電子煙行業市場現狀與發展前景

    3、電子煙市場競爭格局

    國內的電子煙市場呈現完全競爭狀態,不僅企業數量非常多,而且價格競爭非常激烈,早期進入者實力優勢比較明顯,在行業的知名度和發展前期都比較好,能夠獲得更多的優質訂單。而后期進入者,包括眾多的中小企業和貿易商,由于規模實力都比較低,目前難以與優勢企業進行抗衡。

    總體來說,目前已經形成了由惠州吉瑞、深圳捷仕博、深圳斯莫克、深圳合元科技等早期進入者組成的第一梯隊,以眾多中型企業和大型貿易商為主的第二梯隊,以眾多小型企業和貿易商為主的第三梯隊的企業競爭格局。

    官方首次明確電子煙不安全 十張圖了解2021年中國電子煙行業市場現狀與發展前景

    行業監管標準有待進一步明確 規范電子煙行業發展

    1、新的行業標準亟待發布

    盡管國家衛生健康委發布的《中國吸煙危害健康報告2020》對電子煙行業來說是首次沉重打擊,但是電子煙行業委員會秘書長敖偉諾則認為,《中國吸煙危害健康報告2020》只對二級市場股價有短暫影響,不影響電子煙產業未來的發展。電子煙產業會越來越規范健康發展,很快就會頒布實施新的標準。

    截止2021年6月1日,在工標網上查詢“電子煙”相關的行業標準,僅有一條,為深圳市市場監督管理局頒布的“電子煙霧化液產品通用技術要求”標準,目前國家暫未頒布相關的行業標準。2019年,國家標準計劃《電子煙》、《電子煙液 煙堿、丙二醇和丙三醇的測定氣相色譜法》已由TC144(全國煙草標準化技術委員會)歸口上報及執行,主管部門為國家煙草專賣局,目前暫未發布實施??傮w來看,我國行業監管標準有待進一步明確,以進一步規范電子煙行業發展。

    官方首次明確電子煙不安全 十張圖了解2021年中國電子煙行業市場現狀與發展前景

    2、電子煙或將劃入煙草范圍

    從行業管控政策來看,在我國,由于電子煙不含煙草制品,沒有觸及中國煙草稅收政策,導致目前中國市場上電子煙產品魚龍混雜,國家煙草專賣局、安監局和藥監局在將其作為煙草或藥品監管上并未達成一致意見,這使得長期以來中國電子煙監管基本處于空白狀態。

    2018年8月,國家市場監管理總局和國家煙草專賣局出臺《關于禁止向未成年人出售電子煙的通告》,要求國內市場主體不得向未成年人銷售電子煙。這是國家層面上首次公開對電子煙市場出臺有關監管政策。目前我國香港地區、杭州市、深圳市針對電子煙出臺控煙條例,北京市、上海市也擬將電子煙納入控煙范圍。政策動向說明,中國開始打造健康、規范的電子煙環境。

    2021年3月22日,工信部公布《關于修改〈中華人民共和國煙草專賣法實施條例〉的決定(征求意見稿)》,在附則中增加一條,作為第六十五條:“電子煙等新型煙草制品參照本條例中關于卷煙的有關規定執行?!比粼撜髑笠庖姼逋ㄟ^,意味著電子煙將劃入煙草范圍,電子煙稅率將大幅提升,電子煙企業以較低的成本享受煙草的牟利的時代將過去。因此,受此消息影響,電子煙龍頭企業思摩爾國際(06969.HK)尾盤跳水,股價一度跌逾19.61%。

    官方首次明確電子煙不安全 十張圖了解2021年中國電子煙行業市場現狀與發展前景

    官方首次明確電子煙不安全 十張圖了解2021年中國電子煙行業市場現狀與發展前景

    3、全球范圍內 電子煙嚴監管是大勢所趨

    #p#分頁標題#e#

    除了我國從去年開始對電子煙市場嚴肅整頓之外,各國對電子煙均實施了相關的管控政策。2018年起,葡萄牙禁止在封閉空間使用電子霧化設備;2019年9月,美國多個州開始禁止銷售各種形式的非煙草口味電子煙,美國食藥監局也要求電子煙上市前需提交上市申請,否則將禁止銷售;2020年7月,美國參議院又通過了一項法案,將禁止電商平臺向未成年人銷售電子煙。

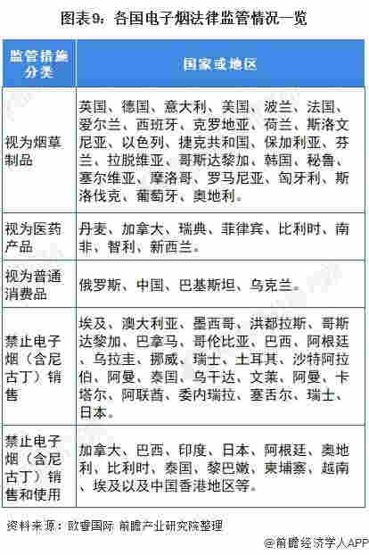
    從全球對電子煙的監管來看,按照各國對電子煙的屬性定位及是否禁止銷售和使用的差異,可將電子煙的監管方式分為以下五類:視為煙草制品進行監管、視為醫藥產品進行監管、視為普通消費品進行監管、禁止銷售、禁止銷售和使用。目前將電子煙視作消費品進行管制的國家或地區所占人口比例最大,這主要是因為中國這個人口大國的存在。

    此外,各國對電子煙的管制措施主要集中在生產管制、銷售管制、使用管制、包裝標示以及廣告贊助管制和稅收管制五個方面。以電子煙最大的市場美國為例,2016年,美國FDA將電子煙納入監管,要求在美國上市的電子煙生產商必須提交煙草上市前申請(PMTA),申請材料包括相應產品的成分清單、一份對公眾健康影響的代表性研究成果等。

    目前,全球近40個國家和地區已禁止銷售電子煙,包括加拿大、巴西、印度、日本、阿根廷、奧地利、比利時、泰國、黎巴嫩、柬埔寨、越南、埃及以及中國香港地區等。部分歐盟國家禁止網上銷售電子煙,以防止青少年使用電子煙。

    官方首次明確電子煙不安全 十張圖了解2021年中國電子煙行業市場現狀與發展前景

    4、電子煙發展前景和趨勢

    此次《中國吸煙危害健康報告2020》的出臺,是官方首次予以電子煙行業的打擊,我們在電子煙熱潮中需反思和正視電子煙的危害。此外,國家將進一步對電子煙行業進行嚴格監管,明確行業監管標準,從而引導行業規范發展。

    任何行業的標準和政策,對行業內部而言是約束對于市場競爭而言也是門檻。未來,隨著國家標準計劃的出臺,行業競爭門檻將進一步提高。

    總體來看,國內電子煙市場仍需等待東風:

    1)監管政策明晰:2018年我國新型煙草相關政策出臺不斷,后續仍要看政府對各類新型煙草產品的相應分類監管思路;

    2)產品專利儲備:當前我國在電子煙方面的專利積累已較為成熟,目前中國已是全球最大的電子煙生產國,但在加熱不燃燒方面仍需突破IQOS等的專利封鎖,目前國內市場尚未開放,但廣闊空間可期。

    未來電子煙市場將長期存在,但隨著政策監管不斷加強,對電子煙產品也提出更高要求,企業需要不斷加強產合規可靠產品的研發,才能在政策的監管下獲得生存發展。

    官方首次明確電子煙不安全 十張圖了解2021年中國電子煙行業市場現狀與發展前景

    更多行業資料敬請關注前瞻產業研究院發布的《中國新型煙草制品行業市場需求預測與投資戰略規劃分析報告》,同時前瞻產業研究院提供產業大數據、產業規劃、產業申報、產業園區規劃、產業招商引資、IPO募投可研、招股說明書撰寫等解決方案。

    更多深度行業分析盡在【前瞻經濟學人APP】,還可以與500+經濟學家/資深行業研究員交流互動。

    <tt id="mmm0m"></tt>
  • <tt id="mmm0m"><table id="mmm0m"></table></tt>
  • <tt id="mmm0m"><table id="mmm0m"></table></tt>
  • <tt id="mmm0m"><table id="mmm0m"></table></tt>
  • <li id="mmm0m"><table id="mmm0m"></table></li>
  • <tt id="mmm0m"><table id="mmm0m"></table></tt>
  • <li id="mmm0m"><tt id="mmm0m"></tt></li>
    <li id="mmm0m"><tt id="mmm0m"></tt></li>
  • 与亲女乱系列小说h 土默特左旗| 砀山县| 延庆县| 平顶山市| 商城县| 镇宁| 凌源市| 石泉县| 万盛区| 岳阳市| 定安县| 平武县| 宁化县| 潮州市| 徐汇区| 沙河市| 独山县| 吴桥县| 临江市| 昌邑市| 二手房| 黄山市| 广南县| 新沂市| 徐州市| 彭水| 江门市| 华坪县| 精河县| 襄城县| 莎车县| 上栗县| 青海省| 阳山县| 阜平县| 新竹市| 万宁市| 安溪县| 榆树市| 开鲁县| 临沧市| http://444 http://444 http://444